Механизмы и маразмы
Самоубийство (механизм)
Явление самоубийства само по себе носит явно иррациональный характер, однако это не кажется таковым для тех, кто на него решается. Причиной тому опять же наше подсознание и его косяки.
По своей сути самоубийство является «петлей самосохранения», которая приводит человека к иррациональному выводу, что человек может выжить только убив себя.
Примечание
Отдельно стоит заметить, что самоубийство также является стратегией, притом приобретенной, а не генетической. Для того, чтобы человек решил ее применить, нужно чтобы он откуда-то взял ее (услышал, прочитал, воспитали и т. п.). В этом плане очень злую шутку играют различные кинофильмы и новостные обзоры, которые внедряют данную стратегию как один из вариантов решения внутренних конфликтов. Даже если они «говорят», что это плохо, это не меняет факта того, что они внедряют эту стратегию как возможную.
Основные типы самоубийств:
1. Выход из сильного негативного эмоциального состояния, созданного внутренним конфликтом.
2. Избегание высоковероятностного предсказания о сильном физическом негативе (например пытки в плену, когда «лучше смерть»).
3. Навязанное самоубийство: авторитетное влияние (самопожертвование и т. п.) или доведение до самоубийства (относится к первому пункту).
4. Воспитанная стратегия самоубийства: культурные и религиозные стратегии (камикадзе и т. п.).
С третьим и четвертым пунктами всё достаточно понятно:
Общество (воспитание) внедрило человеку стратегию и он ее использует в зависимости от созданных условий. Например понятие о чести самурая, для которого разумна стратегия: «Я обязан себя убить, иначе я не выживу (потому что потеряю честь)». Это достаточно очевидные косяки. Тоже самое касается и случаев подчинения авторитету, когда человек принимает навязанную стратегию самоубийства как единственно верную для его самосохранения.
Самым распространенным же является самоубийство по причине сильного негатива и чтобы подробнее его понять рассмотрим нижеприведенную схему:

На схеме приведено простое дерево формирования стратегий человека (одна ветка). В реальной модели психики человека оно имеет больше слоев и часто новые стратегии формируются на основе нескольких имеющихся, но для примера нам этого будет достаточно.
Точка 1
Это отправная точка формирования петли, коренной косяк. Данная стратегия сформировалась и была актуальна в детстве и хотя для взрослого человека она потеряла свою ценность, она продолжает «вести его по жизни».
Точка 2
В результате какого-либо опыта, например финансового краха, когда модели предсказания человека были сильно нарушены в негативную сторону, у человека формируется новая стратегия («Мне никогда не заработать много денег»). Важность этой стратегии напрямую связана с ее основой («Чтобы нравиться женщинам…»).
В результате между двумя стратегиями возникает конфликт, который создает очень сильный негатив. Находясь в сильном негативном состоянии человек не видит рационального подхода к данным стратегиям и единственный для него выход, который бы снял данное состояние, это разрушить всю цепочку — самоубийство.
Решение о самоубийстве всегда связано с необходимостью избегания сильного негативного состояния (например сильная депрессия) или же наличия высоковероятного предсказания о получении такого состояния в будущем (например мучительной смерти). Всё это напрямую привязано к самосохранению человека, его стремлению находиться в нормальном физическом (психическом) состоянии.
Никогда человек не будет предпринимать подобные действия, если «всё хорошо».
С избеганием текущего негативного психического состояния всё гораздо коварнее, чем с предсказанием физического негатива. Так как негативные состояния формируются за счет конфликтов стратегий, то такие «причины самоубийства» всегда иррациональные (от косяков): потеря конечности (травмы инвалидов), увольнение из компании, расставание с любимым человеком, финансовые потери, конфликт с обществом, «потеря чести» и т. п.
Не всегда такие конфликты внутри человека можно явно вычленить сознанием и основной причиной тому является ветвление стратегий.
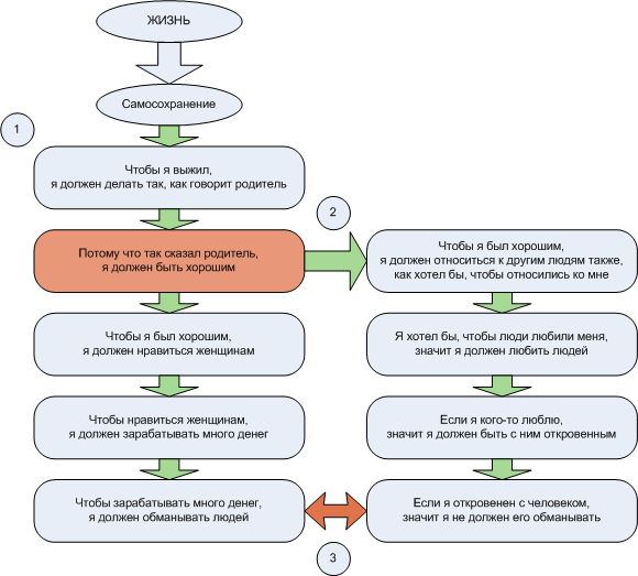
Рассмотрим следующую схему:

Точка 1 — коренной косяк.
Точка 2 — формирование ветки.
Точка 3 — точка образования конфликта.
Для человека, в большинстве случаев, единственный способ разрешить данный конфликт, это «перечеркнуть» одну из веток (иногда это самоубийство). В данном примере это либо обманывать людей и тем самым зарабатывать много денег, либо быть «нищим, но благородным».
Интересным аспектом данного «перечеркивания» являтся момент, что став «нищим, но благородным» человек автоматически формирует стратегии «Я не смогу заработать много денег» и «Я не нравлюсь женщинам», так как они относились к «перечеркнутой» ветке, что скорее всего автоматически будет возведено в ранг самоподдерживающихся стратегий, и скорее всего будет реализовано. Аналогичный механизм был бы и с другой веткой («Я никому не верю» и т. п.).
В критичных случаях, когда негативная эмоция была бы очень сильна, это также могло бы привести человека к самоубийству, так как рационального решения человек бы просто не видел.
Классические методы «лечения»
В большинстве случаев психотерапевты в данной области разбирают именно точку возникновения конфликта и нейтрализуют ее. Способы бывают достаточно различными, но основная суть состоит в создании надстроек или уничтожении одной из конфликтующих стратегий. В первой схеме-примере все будут уничтожать стратегию «Мне никогда не заработать много денег», несмотря на то, что причина важности этой стратегии не менее иррациональна, хотя это не так очевидно.
Во второй схеме-примере можно создавать надстройку-компромисс для правой ветки «Не со всеми людьми надо быть откровенным», которая снимет конфликт.
Такие методы хороши в качестве «быстрых решений», но в перспективе это не дает гарантий от возникновения подобных конфликтов в будущем, так как в их основе остались иррациональные стратегии.
Идеальное решение
Как уже говорилось, внесение в сознание всей цепочки стратегий, которые породили конфликт, и их адекватизация, способно снять любой иррациональный негатив, а также гарантированно застраховать от будущих конфликтов.
Здесь же важную роль играет гибкость моделей предсказания и их развитость. Чем менее развит человек и чем более он консервативен, тем легче его довести до состояния самоубийства. С этим связан как раз наибольший пик самоубийств в подростковом (социальное становление) и среднем (кризис среднего возраста) возрасте.
Человек, который готов поставить под сомнение выводы, которые приводят его к негативу — не сможет довести себя до самоубийства. Сознательное развитие вообще исключает самоубийство как средство снятия эмоционального негатива.










